政府城投融资的渠道有哪些?

发表时间:2023-09-20 09:53

►►►

一、城投的定义

根据《国务院关于加强地方政府融资平台公司管理有关问题的通知》的定义,地方政府投融资平台,也就是城投公司,是指地方政府及其部门和机构通过财政拨付或注入土地、股权等资产设立,承担投资项目融资功能,并拥有独立法人资格的经济实体。
各地地方政府为了融资用于城市基础设施的投资建设,所组建的包括城市建设投资公司(简称城投公司)、城建开发公司、城建资产经营公司等各种不同类型的建设公司,这些公司通过地方政府所划拨的土地等资产,组建了一个资产和现金流大致可以达到融资标准的公司,必要时再辅之以财政补贴等作为还款承诺,重点将融入的资金投入市政建设、公用事业等项目之中。

►►►

二、城投融资的方式

受到政策市场的鼓励作用,我国民营企业得到快速发展。但此类企业由于受到融资问题的限制作用,在一定程度上制约了该行业的规模扩大。民营企业融资融资难,原因很多,如融资体系不够完善、政府支持创新发展但对融资支持力度不够、民营企业融资过程中供需方之间矛盾尖锐、民营企业资产结构复杂以及民营企业融资现金流分配不够合理等。民营企业融资困难,但是城投融资手段很多。
图片


01

股权融资


股权融资有上市、混改、产业基金等方式。

1、上市

城投上市的好处是显而易见的,通过出让股份获得不用偿还的资金,上市后还可以通过定向增发股票继续融资,上市后成为上市公司在银行贷款、发行企业债券方面利息都会比较低。但是对于城投而言,登录资本市场IPO绝非易事,只有部分进行市场化转型比较成功的,实力较强的省级、市级投融资平台才可以成功上市。
如上海的城投控股,前身是上海市自来水源厂,公司成立后主要承担了长江引水二期和黄浦江上游引水二期工程的建设任务,通过1992年发行股票和1993年、1995年、1997年3次增资配股,在证券市场上筹措31亿元人民币,解决了两大引水工程的建设资金,保证了两大引水工程于1996年6月5日和1998年6月12日竣工投产。

2、混改

混改是指国有城投平台进行市场转型,引入一些民营资本进入,2015年9月国务院印发《关于国有企业发展混合所有制经济的意见》提出鼓励各类资本参与国有企业混合所有制改革。对于市场化程度高的城投企业,混改也不失为改革方向之一,通过转让股份获得资金。但是也和上市一样,资本只青睐实力比较强的城投平台,那些经营上现金流比较大的企业,不具有优势。

3、产业基金

产业基金是指城投公司作为项目发起人联合社会资本,一起以股权投资的方式参与基础设施和公共服务项目的建设和运营中去,城投手里有优质项目,社会资本手里有资金,因此这种合作模式能缓解城投的资金压力,往往能行之有效。
产业基金属于私募基金,一般采用有限合伙模式,有限合伙基金中,普通合伙人(GP)和有限合伙人(LP)共同成立有限合伙企业。对于有限合伙企业的债务,GP承担无限连带责任,而LP以其认缴的出资额为限承担有限责任。目前相当比例的PPP项目,是通过产业基金的方式参与,产业基金的投向很广,除基建和公共服务项目外,还支持创新创业、中小企业发展和产业转型升级与发展等。

02

债券融资



1、银行贷款

2011年中国银监下发了《关于地方政府融资平台贷款监管有关问题的说明 》的通知,银监会建立了银监会融资平台名单,不得向银行“名单制”管理系统以外的融资平台发放贷款,并且要求银行对城投平台贷款只能减少不能增加。
对大多数的城投平台而言,银行贷款时获得外部融资支持最主要的方式,中国土地财政的核心就是,以城投公司做平台、以土地作为抵押、以政府信用做隐形担保,三者配合源源不断的为城镇化建设提供资金支持。但不同的是政府投融资改革过程中,担保方式逐步由地方政府的隐性担保向市场化担保转型。
采用银行贷款的模式,如果没有政府的隐形担保,那么城投平台的市场化融资能力有限,城投需要第三方担保机构增信筹资,从而银行才会贷款。

2、券商发债

1)企业债

企业债是指境内具有法人资格的企业,依照法定程序发行、约定在一定期限内还本付息的有价证券。企业债一般是由中央政府部门所属机构、国有独资企业或国有控股企业发行,最终由国家发改委核准。
图片


(2)公司债

公司债是指公司依照法定程序发行、约定在一定期限内还本付息的有价证券。是由证监会监管的中长期直接融资品种。承诺于指定到期日向债权人无条件支付票面金额,并于固定期间按期依据约定利率支付利息。
图片


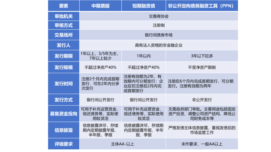
(3)PPN、短融CP、中票

图片


(4)美元债(港资券商海外券商、规模)

城投发美元债,是因为政策性银行发行美元债的主要目的是用于放贷,其行为是由境外市场和内地市场发行债券规则不一致决定的。2022年以来,城投发行美元债热度有所提升,截至4月16日,今年城投美元债净融资额78.25亿美元已超去年全年,其中,区县级城投尤为活跃,2022年以来发行规模占比大幅提升且已超过地市级城投。


3、信托

信托公司一直以来都对政府类产品比较感兴趣,有一段时间甚至把政府类和房地产类比喻为推动信托行业发展的两大推手,目前来看,信托产品特点为:规模适度(信托公司募集资金的特性决定),期限短(一到二年的产品比较好卖),利率较高(一年期至少12%以上),办理手续较简单。
图片

4、融资租赁

融资租赁是指出租人根据承租人对租赁物件的特定要求和供货人的选择,出资向供货人购买租赁物件,并租给承租人使用,承租人分期向出租人支付租金。在租赁期内租赁物件的所有权属于出租人所有,承租人拥有租赁物件的使用权。
图片
在地方债务监管趋严的背景下,剥离地方政府的隐性担保后,融资租赁公司威城投平台融资的渠道越来越窄,以后通过这种方式融资也越来越困难。


5、定向融资计划

城投企业在融资饥渴症发作的情况下,几乎将国内各类金融产品都尝试了遍。城投企业除了与银行和证券公司开展传统的贷款、标准化的债券等业务之外,还与信托、租赁、私募基金、地方金融资产交易所进行合作。
各类金融产品的募集资金的能力不同,因而相应的融资成本也不同。在成本分化的情况下,各类产品形成了自己的定位,有自己的细分市场。普遍的规律是成本越高,客户越下沉。
当前发行定融产品的城投企业,大都以普通地级市下的区县级城投公司为主。其中,地方金交所的产品相对而言,整体规模更小,更不为大众所熟悉。然而,这种产品的盈利空间更大,为从事业务的相关机构和个人,带来了巨大的收益。
简单的说定融政信类,其实就是地方政府平台发的债,通过定向融资方式发行,项目在交易所备案。国债是零风险固收类产品,这个地方债的风险比国债高些,也正因为风险高一些,所以它的收益也比国债高,但它的风险跟同级别的上市公司债、房企债、民企债的风险又要小的多,多说一句,国债的收益实在是太低,所以在银行门口排队抢国债的大多数是上了年纪的老年人,他们不懂什么是信托、基金、定融等理财工具,而且他们又极度厌恶风险,这类人买国债无可厚非,很适合,但对于社会中流砥柱的精英人群来说就真的没什么必要去买国债了。


6、商业承兑汇票

商业承兑汇票(简称“商票” )是基于商业信用的短期债务凭证, 一般用于企业间货款支付,具有无抵押、无担保、自主签发等优点, 更具有自偿性、无因性的特点。城投公司发展商业承兑汇票有利于商业信用票据化,可利用城投公司自身信用带动上下游产业链发展,增强社会信用意识,提高社会信用程度,促进利率市场化,改善宏观金融调控。

03

供应链融资



2016年起,国家层面不断出台政策鼓励、支持供应链金融的发展,尤其是2020年9月中国人民银行、工业和信息化部等8部门联合发布的《关于规范发展供应链金融 支持供应链产业链稳定循环和优化升级的意见》,明确提出要“稳定推动供应链金融规范、发展和创新”“加强供应链金融配套基础设施建设”,对供应链金融释放了重大利好信号,也在一定程度上意味着供应链金融大时代的开启。
供应链融资是把供应链上的核心企业及其相关的上下游配套企业作为一个整体,根据供应链中企业的交易关系和行业特点制定基于货权及现金流控制的整体金融解决方案的一种融资模式。

04

资产证券化



1、ABS

资产证券化,指的是把能够产生稳定现金流的资产打包出售,通过结构化的设计后,在金融市场上发行具有固定收益流的可流通有价证券。例如城投公司有某一条公路的收费权,城投通过资产证券化手段,把未来一段时间收费折算成当期的现金,这样城投就通过资产证券化盘活了自身的资产。

2、ABN

ABN,即资产支持票据,是一种债务融资工具,该票据由特定资产所产生的可预测现金流作为还款支持,并约定在一定期限内还本付息。
资产支持票据通常由大型企业、金融机构或多个中小企业把自身拥有的、将来能够生成稳定现金流的资产出售给受托机构,由受托机构将这些资产作为支持基础发行商业票据,并向投资者出售以换取所需资金。资产支持票据在国外发展比较成熟,其发行过程与其他资产证券化过程类似,即发起人成立一家特殊目的公司(Special Purpose Vehicles, SPV),通过真实销售将应收账款、银行贷款、信用卡应收款等资产出售给SPV,再由SPV以这些资产作为支持发行票据在市场上公开出售。

05

经营权特许融资



1、PPP

广义的PPP也称3P模式,即公私合作模式,是公共基础设施的一种项目融资模式。指政府公共部门与民营部门合作过程中,让非公共部门所掌握的资源参与提供公共产品和服务,从而实现政府公共部门的职能并同时也为民营部门带来利益。其管理模式包含与此相符的诸多具体形式。通过这种合作和管理过程,可以在不排除并适当满足私人部门的投资营利目标的同时,为社会更有效率地提供公共产品和服务,使有限的资源发挥更大的作用。狭义的PPP是指政府与私人部门组成特殊目的机构(SPV),引入社会资本,共同设计开发,共同承担风险,全过程合作,期满后再移交给政府的公共服务开发运营方式。
图片


2、BOT

BOT(build-operate-transfer)即建设-经营-转让。是私营企业参与基础设施建设,向社会提供公共服务的一种方式。中国一般称之为“特许权”,是指政府部门就某个基础设施项目与私人企业(项目公司)签订特许权协议,授予签约方的私人企业(包括外国企业)来承担该项目的投资、融资、建设和维护,在协议规定的特许期限内,许可其融资建设和经营特定的公用基础设施,并准许其通过向用户收取费用或出售产品以清偿贷款,回收投资并赚取利润。政府对这一基础设施有监督权,调控权,特许期满,签约方的私人企业将该基础设施无偿或有偿移交给政府部门。
图片


3、TOT

移交—经营—移交。TOT是指政府部门或国有企业将建设好的项目的一定期限的产权和经营权,有偿转让给投资人,由其进行运营管理;投资人在一个约定的时间内通过经营收回全部投资和得到合理的回报,并在合约期满之后,再交回给政府部门或原单位的一种融资方式。


分享到: